
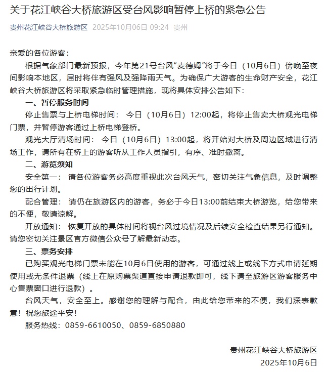
央视新闻:10月6日,贵州花江峡谷大桥旅游区发布《受台风联合大风强降雨影响,花江峡谷大桥旅游区桥梁停运的紧急公告。花江峡谷大桥将采取临时应急处理措施。 观光厅:今日(10月)13:00起 6)、大桥及周边地区将及时启动。 2、游览安全须知:一、请关注暴雨天气,关注气象信息,及时调整出行计划。与管理层合作:请务必在今天下午 13 点之前完成游览桥。对于给您带来的不便,敬请谅解。开放通知:具体再次开放时间将根据暴风雨过境及后续安全情况另行给出 检查。请关注惊艳p官方微信公众号花边找出最新的发展。 3.门票安排客人购买门票的门票,该电梯由原始门票购买频道直接在线退款。请转到访问旅游胜地的旅游售票窗口,以脱机退款)。在暴风雨期间,安全是最重要的。感谢您的理解与合作。对于给您带来的不便,我们深表歉意!祝您旅途安全!服务热线:0859-6610050,0859-6850880